近日,tyc122cc太阳成集团•整合医学公司杨烨、顾春艳教授团队先后在国际知名学术期刊Journal of Experimental & Clinical Cancer Research(中科院医学一区,IF: 11.160)和Oncogene(中科院医学一区,IF: 9.867)在线发表最新研究成果。
2022年1月6日,杨烨、顾春艳教授团队在Journal of Experimental & Clinical Cancer Research期刊在线发表题为“AHSA1 is a promising therapeutic target for cellular proliferation and proteasome inhibitor resistance in multiple myeloma”的文章。多发性骨髓瘤(Multiple myeloma,MM)目前不可治愈,迫切需要新的治疗靶点和药物。该研究在“以毒攻毒”治疗恶性肿瘤的中医药理论启发下,以具有抗肿瘤活性的传统毒性中药蟾酥提取物---蟾毒灵为探针,综合运用HuProt™20K蛋白芯片、蛋白质谱等方法,筛选并鉴定了与MM增殖耐药相关的致癌基因AHSA1。机制研究揭示AHSA1作为HSP90A的协同伴侣激活CDK6和PSMD2, 从而促进MM细胞增殖、耐药。合作者李念光教授团队在国内首次合成了AHSA1选择性抑制剂KU-177,KU-177在原代细胞、PDX模式动物以及与蛋白酶体抑制剂药物联合用药中显示出良好抗肿瘤活性。同时,由于KU-177特异性靶向AHSA1,避免了蟾毒灵直接应用引起的毒副作用,最终达到了“减毒增效”的目的。该研究立足于传统中医药理论与资源,运用现代大数据、组学及其他生命科学前沿技术,发现治疗MM的新靶标以及先导化合物,有助于填补我国在MM创新药物开发方面的空白。顾春艳教授为该论文第一作者,硕士研究生王亚军、乔莉为共同第一作者,杨烨教授、段金廒教授、肖易倍教授、李念光教授为共同通讯作者。该研究得到朱静、马宏跃教授提供的重要技术支持。该研究在国家自然科学基金项目(82073885、81970196、82103985)、江苏省优秀青年基金项目(BK20200097)、江苏省高等公司重点学科发展(中西医结合)基金、江苏省中药资源产业化协同创新中心开放课题等项目资助下进行。
原文链接:https://jeccr.biomedcentral.com/articles/10.1186/s13046-021-02220-1

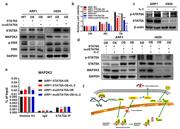
2022年1月24日,Oncogene期刊在线发表杨烨、顾春艳教授课题组题为“YTHDF2 promotes multiple myeloma cell proliferation via STAT5A/MAP2K2/p-ERK axis”的文章。m6A甲基化是存在于大多数真核生物体内的一类丰富的转录后修饰,在各种肿瘤中发挥重要的调控作用。YTHDF2作为一种m6A阅读识别蛋白被广泛研究。该研究发现YTHDF2在MM患者中高表达,且与患者不良预后显著相关。体内外实验证实YTHDF2高表达能促进MM增殖。m6A-RIP-seq和RIP-PCR分析发现STAT5A是YTHDF2的关键靶点,YTHDF2通过结合STAT5A的m6A修饰位点,促进STAT5A mRNA降解,从而抑制STAT5A的抗肿瘤活性达到促进MM增殖的作用。进一步ChIP-seq和PCR分析发现STAT5A通过占据MAP2K2的转录位点降低p-ERK水平抑制MM细胞增殖。该研究首次报道了YTHDF2/STAT5A/MAP2K2/p-ERK轴在MM增殖中的关键作用,为MM的靶向治疗提供了新的潜在靶标。硕士研究生华贞为该论文第一作者,博士研究生魏荣芳为共同第一作者,杨烨教授和顾春艳教授为通讯作者。该研究获得国家自然科学基金项目(81970196、82073885、82003832)、江苏省优秀青年科学基金项目(BK20200097)、江苏省研究生科研与实践创新计划(KYCX21_1769)、江苏省高等公司重点学科发展(中西医结合)基金等项目资助。
原文链接:https://www.nature.com/articles/s41388-022-02191-3
