近日,tyc122cc太阳成集团•整合医学公司杨烨、顾春艳教授团队先后在国际知名学术期刊Molecular Cancer(中科院医学一区,IF: 15.302,即时IF: 26.511)、Journal of Hematology & Oncology (中科院医学一区,IF: 11.059,即时IF: 16.903)和Frontiers in Cell and Developmental Biology (中科院生物二区,IF: 5.201,即时IF: 6.536)在线发表最新研究成果。
2021年6月 5 日,Springer Nature旗下Molecular Cancer期刊在线发表公司杨烨、顾春艳教授课题组题为“CHEK1 and circCHEK1_246aa evoke chromosomal instability and induce bone lesion formation in multiple myeloma”的文章。该研究首先确定CHEK1对多发性骨髓瘤(MM)细胞生长和耐药性的促进作用;还新发现了 circCHEK1_246aa,一种CHEK1环状 RNA,其编码和翻译MM细胞中的CHEK1激酶催化中心,并被分泌到BM微环境中,促进MM增殖和破骨细胞分化;最后,还确定了CHEK1新的下游靶基因。文章首次报道了CHEK1和circCHEK1_246aa在MM发生发展中的调控机制,揭示靶向CHEK1和circCHEK1_246aa激酶催化中心的MM治疗策略具有良好的应用前景。公司顾春艳教授为该论文第一作者,青年教师王旺、博士研究生唐校柱为共同第一作者,杨烨教授、潘景轩教授为通讯作者。该研究获得国家重点研发计划项目(2020YFA0509400)、国家自然科学基金项目(81970196、82073885)、江苏省优秀青年科学基金项目(BK20200097)、江苏省高等公司重点学科发展(中西医结合)基金等项目资助。
原文链接:https://molecular-cancer.biomedcentral.com/articles/10.1186/s12943-021-01380-0

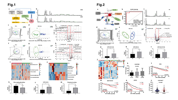
2021年6月10日,tyc122cc太阳成集团•整合医学公司杨烨、顾春艳教授团队在Journal of Hematology & Oncology期刊在线发表了题为“CAR-T therapy alters synthesis of platelet-activating factor in multiple myeloma patients”的研究论文。嵌合抗原受体T细胞(CAR-T)免疫疗法是一种新型的肿瘤靶向疗法,近年来在复发性或难治性MM患者中表现出优异疗效。然而,细胞因子释放综合征(CRS)和治疗响应率是限制CAR-T应用的主要临床因素。该研究对来自17名接受CAR-T治疗的复发或难治性MM患者的血浆样品进行了代谢组学和脂质组学分析,探索血浆中用于评估CRS和临床疗效的潜在生物标志物,发现两种潜在生物标志物--甘油磷酸胆碱(GPC)和溶血磷脂酰胆碱(LPCs)均参与血小板活化因子(PAF)的合成。此外,对三个MM的GEP数据集分析发现,调控LPCs合成PAF的关键基因--LPCAT1与MM患者不良预后相关。该研究首次报道了CAR-T疗法改变了MM患者体内的PAF合成,CAR-T治疗可能是通过下调LPCAT1的表达抑制PAF合成的再修饰途径,揭示靶向PAF再修饰途径可作为增强CAR-T临床疗效的新策略。公司硕士研究生柯梦颖为该论文第一作者,杨烨教授、顾春艳教授为通讯作者。该研究获得国家重点研发计划(2020YFA0509400)、江苏省优秀青年科学基金项目(BK20200097)、江苏省高等公司重点学科发展(中西医结合)基金等项目资助。
原文链接:https://doi.org/10.1186/s13045-021-01101-6

杨烨、顾春艳教授课题组继去年发表的文章“RFWD2 induces cellular proliferation and selective proteasome inhibitor resistance by mediating P27 ubiquitination in multiple myeloma”(Leukemia, 中科院医学一区)首次证明RFWD2是高危MM的治疗靶点后,研究团队继续探究RFWD2调控MM细胞增殖、耐药的作用机制。该研究首先通过蛋白质谱技术发现RFWD2与细胞周期、细胞生长和凋亡等途径相关,并通过一系列体外实验进一步证实阻断RFWD2可以促进MM细胞凋亡,抑制MM细胞增殖;机制研究揭示RFWD2 通过与P27的E3泛素连接酶RCHY1相互作用介导P27的泛素化降解,从而影响MM细胞增殖和耐药;最后,体内研究表明抑制RFWD2可以克服MM异种移植瘤小鼠对硼替佐米的耐药。公司青年教师郭梦婕为该论文第一作者,博士研究生丁平刚为共同第一作者,顾春艳教授、杨烨教授为通讯作者。该研究获得了国家自然科学基金(82003832、81970196和82073885),江苏省优秀青年科学基金项目(BK20200097)等项目资助。
原文链接:https://pubmed.ncbi.nlm.nih.gov/32901100/
